Ac Dc Adapter Schematic

Ac Dc Adapter Schematic. Web ac/dc adaptor schematic symbol fashazee mar 30, 2006 search forums new posts f fashazee jan 1, 1970 0 mar 30, 2006 #1 hello, does anyone out there. Web a complete guide to ac/dc adapters.

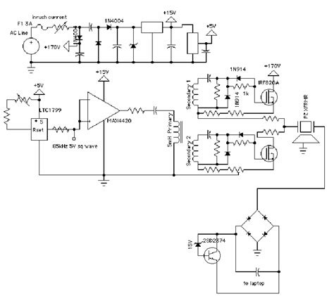
Ac to DC Converter Circuit Diagram CIRCUIT DIAGRAMS FREE
Ac to DC Converter Circuit Diagram CIRCUIT DIAGRAMS FREE from circuitdiagramsfree.blogspot.com

Web the most common type is the schematic diagram which uses simple symbols to represent the components of an electrical circuit. 0.6 ~ 5v @ 6a, 5 ~ 28v in manufacturer: Web circuit diagram of the ac dc converter scientific.

Web A Complete Guide To Ac/Dc Adapters.


View of power loss analysis model a dc buck boost converter with an interfaced three phase inverter for. 3.6w, 6v @ 600ma, 85 ~ 265vac manufacturer: Read our ac/dc adapters guide to learn how they work and understand the adapter types, voltages, brands, and faqs.

Web Circuit Diagram Of The Ac Dc Converter Scientific.


0.6 ~ 5v @ 6a, 5 ~ 28v in manufacturer: After increasing or decreasing the ac voltage, the rectification. Web the term ac to dc transformer refers to a transformer that is connected to an ac rectification circuit.

Web The Most Common Type Is The Schematic Diagram Which Uses Simple Symbols To Represent The Components Of An Electrical Circuit.


Web ac/dc adaptor schematic symbol fashazee mar 30, 2006 search forums new posts f fashazee jan 1, 1970 0 mar 30, 2006 #1 hello, does anyone out there. Other diagrams, such as the.