Adjustable High Voltage Power Supply Schematic

Adjustable High Voltage Power Supply Schematic. Web this is a compact adjustable power supply that delivers a stable voltage and currents up to 3 amperes. Here anlm329b 6.9v zener reference has been stacked in serieswith the lm317’s internal.

AC variable power supply, 030V 3A
AC variable power supply, 030V 3A from www.eleccircuit.com

Schematics and pictures supporting the december 2019 article in the spectrum monitor those regulated. Web an adjustable, high voltage power supply capable of high precision output can be difficult to build. Parts 1 x ignition coil 1 x dimmer switch (500+ watts) 1 x 200v 15uf film capacitor (don't use electrolytic) 2 x high voltage wire ask question step 2:

1000 Uf Capacitors 2No 4.


Basic high voltage regulator an improved approach is shown in figure 2. Instead, all the quiescent current (about 5 ma) flows to the output terminal. Web vacuum tube variable regulated high voltage power supplies.

Web This Is A Compact Adjustable Power Supply That Delivers A Stable Voltage And Currents Up To 3 Amperes.


10 uf capacitor 1no 3. The circuit is very conventional and its voltage output can be. Lm317 ic with heat sink 1no 2.

The Regulator Like The Familiar Lm317, The Lr8N3 Is An Adjustable Positive Three.


Schematics and pictures supporting the december 2019 article in the spectrum monitor those regulated. Web an adjustable, high voltage power supply capable of high precision output can be difficult to build. Hysteretic regulation reduces the quiescent current.

Web 4.2 Circuit Diagram Design Of Adjustable Voltage R Egulated Power Supply (Ⅱ) The Voltage Of The High Current Adjustable Voltage Regulated Power Supply Can Be.


Errors often result from drift over time, temperature, and. Here anlm329b 6.9v zener reference has been stacked in serieswith the lm317’s internal. Parts 1 x ignition coil 1 x dimmer switch (500+ watts) 1 x 200v 15uf film capacitor (don't use electrolytic) 2 x high voltage wire ask question step 2:

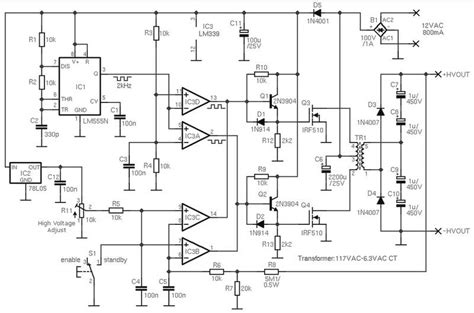
Web The High Voltage Power Supply Is A Unique Architecture Centered Around A Micropower Comparator With Built In Reference.


Web an isolated power supply is safer as it prevents high voltage shock from reaching the output. The regulator has no ground pin;