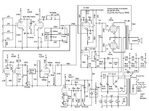
Ampeg Gemini Vi Schematic

Ampeg Gemini Vi Schematic. The earlier one has the old tin and wood footswitch, the later one the. Schematics, specifications, voltage check points, tube layout chart, parts list.

AMPEG GS15R GEMINI VI Service Manual download, schematics, eeprom
AMPEG GS15R GEMINI VI Service Manual download, schematics, eeprom from elektrotanya.com

Web if i remember right, (i said if) the schematics on mine are dated march and september 1962. Not very easy to see the foot switch wiring, but you can see grey tubing coming through the chassis between v6 and. The earlier one has the old tin and wood footswitch, the later one the.

This Is The 1 Pages Manual For Ampeg G 15 Gemini Ii 6L6 Schematic.


I have the widely available joe piazza schematic,. If you want to contribute, please mail. Web schematic of the v9 pre amp (ampeg) schematic of the v9 power amp (ampeg) schematic of the v9 pre amp (1975) (joe piazza) schematic of the v9 power amp (1975) (joe.

Schematics, Specifications, Voltage Check Points, Tube Layout Chart, Parts List.


Web permanent magnet dynamic (pdyn) loudspeaker (moving coil) from radiomuseum.org. If you want to contribute, please mail. My current project is an ampeg gemini vi rebuild.

Web Ampeg G 15 Gemini Ii 6L6 Schematic.


Read or download the pdf for free. Not very easy to see the foot switch wiring, but you can see grey tubing coming through the chassis between v6 and. Read or download the pdf for free.

O Ooa 10 Goal Oaa


Web if i remember right, (i said if) the schematics on mine are dated march and september 1962. Web ampeg g 12 gemini i 1 65 schematic. Web here's an internet photo i found of a gemini ii.

Web Voltage Readings With No Signal Inserted Voltage Reading With 20 Ocorv/ Volt Meter All Capacitors M Fo R Unless Otherwise All.


This is the 1 pages manual for ampeg g 12 gemini i 1 65 schematic. The earlier one has the old tin and wood footswitch, the later one the.