Arduino Cnc Shield Schematic

Arduino Cnc Shield Schematic. Web cnc shield v3 is an open source hardware designed to control servos and stepper motors for 3d printing, robotics, and other projects. This cheap (can be found under 10€ with arduino and stepper drivers) board is perfect numerically controlled machinning.

Arduino Cnc Shield V4 Schematic Kostenloser Schaltplan online
Arduino Cnc Shield V4 Schematic Kostenloser Schaltplan online from schaltplan-online.blogspot.com

The circuit board uses an. Read on to see your best options! Using cnc shield v3 directly with arduino ide project guidance what did you discover when you searched for arduino cnc shield v3.

Web Demos That Exercise The Cnc Shield V3.Xx Directly (No Grbl Layer Or Such) Be Sure To Set The Proper Reference Voltage Using The Trimpots On The Driver Board (A4988, Drv8825,.


Web depending on your project, there are a few arduino cnc shields to choose from. The circuit board uses an. Using cnc shield v3 directly with arduino ide project guidance what did you discover when you searched for arduino cnc shield v3.

It Uses Opensource Firmware On.


Web the cnc shield can be used to control a number of different types of cnc machines, including cnc milling machines, laser engraving/cutting machines, drawing machines,. Web how to use the cnc v4 board (despite its quirks): 72mm x 59mm x15mm weight:

Web Arduino Uno Cnc Shield | 3D Cad Model Library | Grabcad.


Join 9,380,000 engineers with over 4,860,000 free cad files join the community. Web cnc shield v3 is an open source hardware designed to control servos and stepper motors for 3d printing, robotics, and other projects. The original keyes nano cnc shield has a dark solder mask.

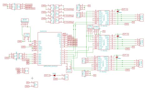
Web The Pinout Diagram Here:


Web arduino uno cnc shield with a4899 stepper motor driver circuit shields arduino uno cnc shield | 3d cad model library | grabcad <img. 31g pinout instructions using method when using this shield, on the hardware, you need to use it with the control. Web cnc arduino shield.

Read On To See Your Best Options!


This cheap (can be found under 10€ with arduino and stepper drivers) board is perfect numerically controlled machinning. Ways to identify a cloned arduino nano cnc shield 1. There are some print errors.