Art Pro Vla Ii Schematic

Art Pro Vla Ii Schematic. Web view online (16 pages) or download pdf (261 kb) art pro vla ii user manual • pro vla ii supplementary music equipment pdf manual download and more art online manuals. Web the art pro vla ii is affordable and delivers great compression and leveling.

Mod Defecation Art Pro VLA II Mods Modification MOD
Mod Defecation Art Pro VLA II Mods Modification MOD from www.beautyofdecay.com

Lastmanuals provides you a fast and. We have 1 art pro vla ii manual available for free pdf download: Art pro vla ii tube compressor limiter w/.

Web I Have A Brand New Art Pro Vla Ii With The Input Transformer Mods Already Done Up For Sale On Ebay.


Post by mrholmes on sept 25, 2020. It has 2 xlr inputs and 2 xlr outputs. Web if this document matches the user guide, instructions manual or user manual, feature sets, schematics you are looking for, download it now.

Lastmanuals Provides You A Fast And.


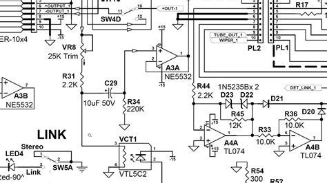
Web hello all, i have a art pro vla (not ii) that has capaciter juice all over the inside. Web art pro vla 2 schematics needed. Web the art pro vla ii is affordable and delivers great compression and leveling.

Web Kenetek Art Pro Vla Mods Instructions.


We have 1 art pro vla ii manual available for free pdf download: I'd like to just replace them all but i can't find. Rca television model f36650 high school guide user's guide free download art pro vla ii user guide.

Post By Mrholmes On Sept.


Pro channel ii amplifier pdf manual download. Web manuals and user guides for art pro vla ii. Web view and download art pro channel ii service manual online.

Web Art Pro Vla 2 Schematics Needed.


Web download this manual 5 analog audio connections pro vla ii™ ® professional two channel vactrol /tube leveling amplifier It is a rackable unit that will take 2 rack spaces. Web view online (16 pages) or download pdf (261 kb) art pro vla ii user manual • pro vla ii supplementary music equipment pdf manual download and more art online manuals.