Audio Power Meter Schematic

Audio Power Meter Schematic. Web simple audio power meter schematic circuit diagram. Web this is a simple schematic of audio power meter using lm3915 ic, this schematic can be used to measure the actual output power of your amplifier.

LED Audio Power Meter A novel use of the LM3915 integrated circuit to
LED Audio Power Meter A novel use of the LM3915 integrated circuit to from www.i4cy.com

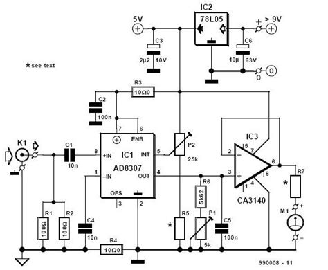
Web the circuit’s schematic diagram is shown in the figure below. Web home » circuits audio power meter this simple circuit indicates the amount of power that goes to a loudspeaker. This circuit would be a handy instrument for audio engineer, for field testing and checking of sound system.

Web The Audio Power Meter Is A Unique Device That Measures An Amplifier's Power Output In Watts.


The computation is done by the meter movement in. Web the circuit’s schematic diagram is shown in the figure below. Web smps fullbridge pfc schematic + pcb layout pdf;

Web The Names Audio Watt Meter’ Is A Collective Name For All Devices That Are Used To Measure The Output Of An Amplifier, So Many Kinds Of Equipment Fall Under This.


Great for a 200w receiver. Web home » circuits audio power meter this simple circuit indicates the amount of power that goes to a loudspeaker. This circuit would be a handy instrument for audio engineer, for field testing and checking of sound system.

Web Does Anyone Have A Schematic Of The Ampzilla Power Meter And Switch Circuit?


These can also provide measurements for other equipment, including speakers,. Very nice throwback to the past, with needles and lights. Although it may not be readily apparent a meter with a special scale is a form of analog computer.

Web This Is A Simple Schematic Of Audio Power Meter Using Lm3915 Ic, This Schematic Can Be Used To Measure The Actual Output Power Of Your Amplifier.


This simple circuit indicates the amount of power that goes to a loudspeaker. Web overview of the qrp power meter. For an audio engineer, this.

For An Audio Engineer, This.


Web this is a simple schematic of audio power meter using lm3915 ic, this schematic can be used to measure the actual output power of your amplifier. Web simple audio power meter schematic circuit diagram. Web this simple circuit indicates the amount of power that goes to a loudspeaker.