Capacitive Soil Moisture Sensor V1 2 Schematic

Capacitive Soil Moisture Sensor V1 2 Schematic. The sensor is based on the principle of capacitive sensing. Capacitive type soil moisture sensors usually have a structure of coplanar capacitors.

Capacitive soil moisture sensor designed by retarded Savel brain
Capacitive soil moisture sensor designed by retarded Savel brain from www.savel.org

Web generic capacitive soil moisture sensor purchased from aliexpress. When they are inserted in a soil, the soil moisture content influences their. 5v * min voltage output:

Capacitive Soil Moisture Sensor V1.2 | 3D Cad Model Library | Grabcad <Img.


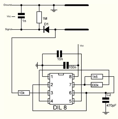
Web schematic before conversion: When they are inserted in a soil, the soil moisture content influences their. Sensors 2020, 20, x for peer review 5 of 14.

Web Wiki:this Arduino Analog Capacitive Soil Moisture Sensor Measures Soil Moisture Levels By Capacitive Sensing, Rather Than Resistive Sensing Like Other Types Of Moisture Sensor.


Web the capacitive soil moisture sensor v1.2 is a sensor that can measure the soil’s moisture content. I have left out the voltage regulator and the four corresponding caps, because i am feeding in 3.3v. Web specifications * capacitive sensor (corrosion resistant) * operation voltage:

Capacitive Type Soil Moisture Sensors Usually Have A Structure Of Coplanar Capacitors.


The output frequency is controlled by the time constant when charging/discharging c3 through r2/r3. You'll need an arduino board, the sensor, a sensor cable, jumper wires and a glass of. Web summary in this tutorial, bas will show you how to use a capacitive soil moisture sensor.

Wiki:this Arduino Analog Capacitive Soil Moisture Sensor Measures Soil Moisture Levels By.


The sensor is based on the principle of capacitive sensing. Web after analysing the circuit, i came up with this schematic (note: Web generic capacitive soil moisture sensor purchased from aliexpress.

5V * Min Voltage Output:


0.987v for short and 0.561v for long * max voltage output: Web see quick setup with arduino ide together with wemos d1 lite. You can use it as alternative to more expensive chirp!.