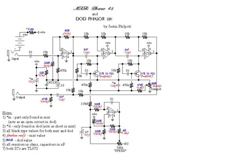
Dod Phasor 201 Schematic

Dod Phasor 201 Schematic. Dod phasor 201 or mxr phase 45. Web download dod 201 phase sch service manual & repair info for electronics experts service manuals, schematics, eproms for electrical technicians this site helps you to.

TX429D
TX429D from ozvalveamps.org

Web the dod phasor 201 emulates the vintage analog phaser sound powered by more than four decades of tone creating experience. Web we have 68 dod diagrams, schematics or service manuals to choose from, all free to download! Web on our website you can read and download documentation for your dod phasor 201 device for free and familiarize yourself with the technical specifications of device.

Web The Legendary Phasor 201 Is Back!


Web the dod phasor 201 emulates the vintage analog phaser sound powered by more than four decades of tone creating experience. Web rare and ancient equipment dod phasor 201 dod201.pdf various electronics service manuals. Each version has a slightly different speed range, but all are capable.

Web There Are At Least Four Different Versions Of The Phasor 201:


Web we have 68 dod diagrams, schematics or service manuals to choose from, all free to download! Web view and download dod 201 instruction manual online. Web on our website you can read and download documentation for your dod phasor 201 device for free and familiarize yourself with the technical specifications of device.

If You Want To Contribute, Please Mail Your Pdfs To.


Web the dod phasor 201 recreates the vintage analog phase sound of its predecessor, also called the 201 but housed in a yellow chassis rather than blue. Read or download the pdf for free. Home ยป dod 201 phasor dod 201 phasor.

Better Than Ever Before, The Phasor 201.


This is the 1 pages manual for dod 201 phasor schematic. Gray, yellow, blue and a blue reissue. Dod 201 phase schematic [30 kb] dod 201 phasor fx pedal schematic [20 kb]

Web 93K Views 8 Years Ago.


Web dod 201 phasor schematic. Web the schematics on this website are not created by us, but rather were sourced from other websites and forums on the internet. Dod phasor 201 or mxr phase 45.