Ir Thermometer Circuit Diagram

Ir Thermometer Circuit Diagram. Web wall mounted digital ir thermometer circuit diagram. It might look like a complex circuit.

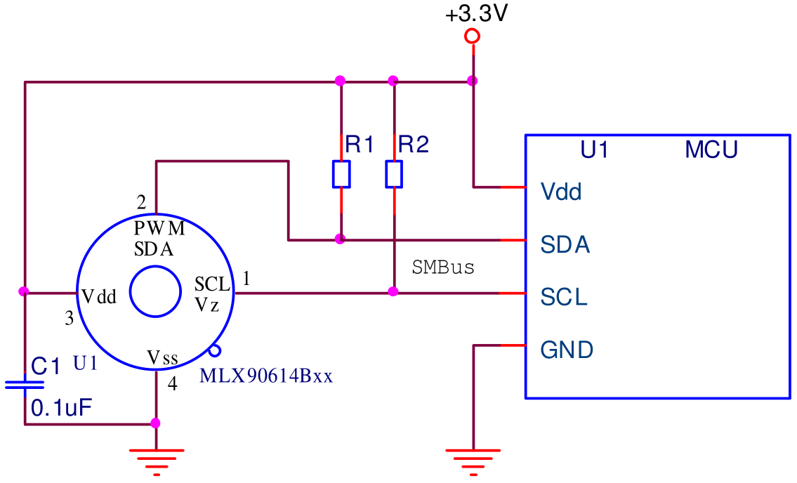
DIY Infrared Thermometer using MLX90614, Arduino & OLED
DIY Infrared Thermometer using MLX90614, Arduino & OLED from how2electronics.com

It will transform the ir light pulses into two. Web circuit design schematic diagram [mlx90614 arduino ir thermometer] created by psyche lorelyn vasquez with tinkercad Contactless smart thermometer using arduino.

Web Wall Mounted Digital Ir Thermometer Circuit Diagram.


Contactless smart thermometer using arduino. Web what is an ir sensor : Operational amplifiers ic3 and ic4 operate off regulated +_5v power supply, which is derived from 3.

Web Published August 7, 2020 30.


Web how does ir thermometry work? Ir technology is used in daily life and also in industries for different purposes. 3d casing design for temperature/thermal gun.

For Example, Tvs Use An Ir Sensor To.


Web at its most basic level, an electronic thermometer schematic diagram consists of two basic elements: The infrared thermometer captures the heat radiated from the body, in the form of infrared energy, through the tympanic membrane, and a detection. The complete schematic for digital ir thermometer is given below.

Web Digital Thermometer Circuit Digital Thermometer Circuit.


All objects emit infrared radiation thermal energy is emitted in the 6µm to 12µm range of the ir spectrum ir thermometers have: It might look like a complex circuit. Web download scientific diagram | a circuit schematic of the assembled digital ir thermometer consisting of:

A) A Schematic Diagram Of The Circuit Connections And B) The Jumper Wire Connections Between The Arduino Uno.


It will transform the ir light pulses into two. Circuit diagram & its working. Web arduino uno and infrared sensor interfacing circuit: