La4425 Amplifier Circuit Diagram

La4425 Amplifier Circuit Diagram. Web welcome to utsourcein this video we learn how to make simple amplifier using ic la4425get the parts from our online store: 12 ( 1/1 page) manufacturer.

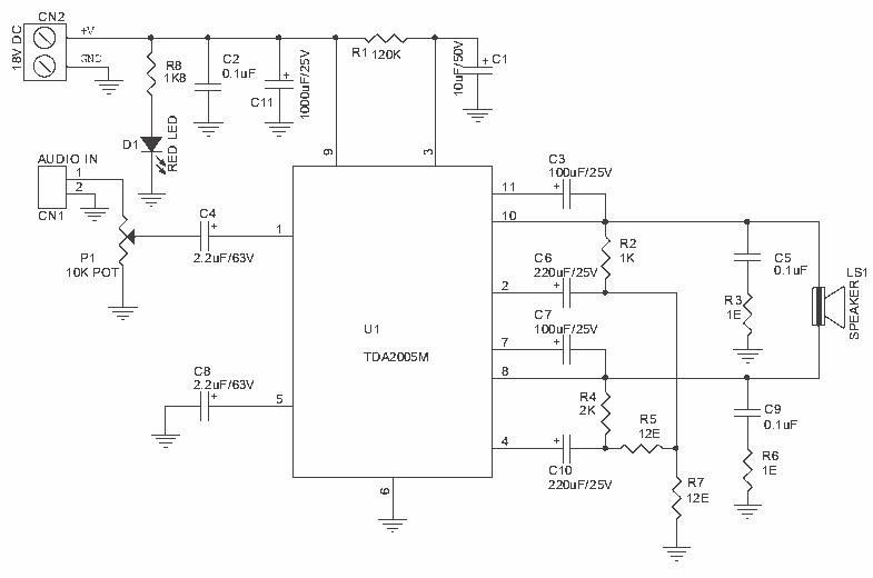
audio amplifier circuit Page 5 Audio Circuits Next.gr
audio amplifier circuit Page 5 Audio Circuits Next.gr from www.next.gr

Web la4425 | integrated circuit: Check out our wide range of products. Web la4425 la4425 components datasheet pdf data sheet free from datasheet4u.com datasheet (data sheet) search for integrated circuits (ic), semiconductors and other.

Web La4425 La4425 Components Datasheet Pdf Data Sheet Free From Datasheet4U.com Datasheet (Data Sheet) Search For Integrated Circuits (Ic), Semiconductors And Other.


The world's first power amplifier with very few external parts. Web welcome to utsourcein this video we learn how to make simple amplifier using ic la4425get the parts from our online store: Web order today, ships today.

Check Out Our Wide Range Of Products.


Web january 9, 2023 this page includes information on the la4445 amplifier circuit diagram, tips, and frequently asked questions. Web la4425 | integrated circuit: Web buy la4425 sanyo , learn more about la4425 5 w power amplifier with very few external parts for car radio and car stereo, view the manufacturer, and stock, and.

5 W Power Amplifier With Very Few External Parts For Car Radio And Car Stereo.


In this (stereo) mode two speakers of 2 ω or 8 ω are applied. We created this page to assist. It was designed for the best possible audio quality and features an.

La4440 Ic Amplifier Circuit Diagram.


12 ( 1/1 page) manufacturer. Web in stereo mode the la4440 ic circuit has an output of 6w+6w. Ic amp class ab mono 6w 5siph.