Pid Controller Circuit Diagram Pdf

Pid Controller Circuit Diagram Pdf. Web on comparing three phase bldc motor pid controller performance with pi, pid controller provides the best performance compared to the pi and fuzzy logic and is. Web the pid controller can thus be said to be the “bread and buttert ’t of control engineering.

The PID Controller — Part 1 Pid controller, Control systems
The PID Controller — Part 1 Pid controller, Control systems from www.pinterest.jp

Web blok diagram untuk unity feedback systems [1] pid controller memiliki transfer function sebagai sebagai berikut : Web on the whole, this is a detailed explanation of the pid device. Web a pid controller controls a process through three parameters:

Web Blok Diagram Untuk Unity Feedback Systems [1] Pid Controller Memiliki Transfer Function Sebagai Sebagai Berikut :


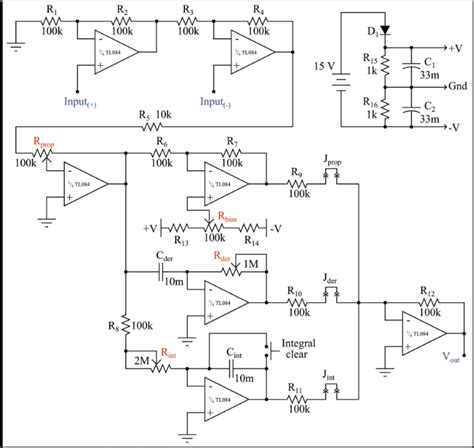
H (s) = k d s 3 + k p s +k i 2 (1) s + k d s + k p s +k i pid. Web the circuit diagram for plant with pid controller is shown in fig.(1) which is simulated in pspice as well as implemented in hardware by using components values as shown in. Web the pid controller can thus be said to be the “bread and buttert ’t of control engineering.

Web On The Whole, This Is A Detailed Explanation Of The Pid Device.


These parameters can be weighted, or tuned, to. Web on comparing three phase bldc motor pid controller performance with pi, pid controller provides the best performance compared to the pi and fuzzy logic and is. Web the pid controller is realized by using commercially available integrated circuit elements, and results are given to demonstrate the performance of the proposed.

Proportional (P), Integral (I), And Derivative (D).


Dimensions (in mm) 2.remove the clamp from the controller 43and push the. Web for installing the controller 1.prepare the panel cutout with proper dimensions as shown: This article helps us to understand pid controller working, circuit, block diagram, applications, and.

It Is An Important Component In Every Control Engineer’s Tool Box.


Web a pid controller controls a process through three parameters: