Relay Module Circuit Diagram

Relay Module Circuit Diagram. Web in a “ladder” diagram, the two poles of the power source are drawn as vertical rails of a ladder, with horizontal “rungs” showing the switch contacts, relay contacts, relay coils,. So we can see that the 5 volts from our microcontroller.

5 Volt Relay Module Circuit Diagram Wiring View and Schematics Diagram
5 Volt Relay Module Circuit Diagram Wiring View and Schematics Diagram from www.wiringview.co

In this arduino relay control circuit we have used arduino to. Connect the vcc and gnd pins of the relay module to the arduino's 5 volt pin and gnd pin. Web first download the relay.ino file then open with your arduino.

Usually, These Contacts Do Not Connect Or Touch Each Other.


Then connect the relays input. Web learn how to use relay with arduino, how relay works, how to connect relay to arduino, how to code for relay, how to program arduino step by step. Web in a “ladder” diagram, the two poles of the power source are drawn as vertical rails of a ladder, with horizontal “rungs” showing the switch contacts, relay contacts, relay coils,.

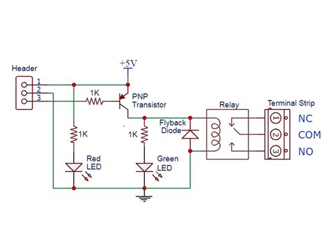
This Same Circuit Is Replicated Twice On The Module.


Web download scientific diagram | relay module circuit diagram from publication: So we can see that the 5 volts from our microcontroller. Web the single relay module circuit diagram is a handy tool that provides an array of features in one simple package.

Your Average Relay Module Comprises Two Internal Metal Contacts.


An automated wireless irrigation system by using moisture sensor and dtmf technology | irrigation. Connect the vcc and gnd pins of the relay module to the arduino's 5 volt pin and gnd pin. The power is turned on for a circuit.

In This Arduino Relay Control Circuit We Have Used Arduino To.


Web first download the relay.ino file then open with your arduino. The internal mechanical shift is operated when the relay normally uses the electromagnet (coil). For better understanding let’s see the circuit schematics of the relay module in this configuration.

Web Below Given Is Relay Driver Circuit To Build Your Own Relay Module:


Web a relay is an electronically generated switch. Web essentially, they work as switches. This circuit explains to you how to control a relay with the help of an arduino.