Schematic Ultrasonic Sensor Circuit Diagram

Schematic Ultrasonic Sensor Circuit Diagram. Web ultrasonic motion detector electronic schematic diagram ultrasonic sensor without arduino using 555 timer hackatronic how hc sr04 ultrasonic sensor. Web the circuit diagram of arduino ultrasonic sensors includes a pair of transducers, one for sending and one for receiving sound waves, which can detect obstacles in the robot's.

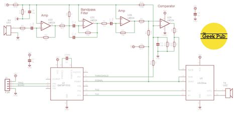
Ultrasonic sensor circuit design with explanation
Ultrasonic sensor circuit design with explanation from www.edaboard.com

Schematics of each component is mentioned below. Web an ultrasonic sensor circuit diagram is a visual representation of the electrical components of an ultrasonic sensor and their interconnections. Web ultrasonic motion detector electronic schematic diagram ultrasonic sensor without arduino using 555 timer hackatronic how hc sr04 ultrasonic sensor.

Circuit Diagram Of Ultrasonic System.


Web ultrasonic motion detector electronic schematic diagram ultrasonic sensor without arduino using 555 timer hackatronic how hc sr04 ultrasonic sensor. Web an ultrasonic sensor circuit diagram is a graphical representation of the electronics necessary to create a complete ultrasonic sensor system. It is a schematic diagram.

Schematics Of Each Component Is Mentioned Below.


Web the circuit diagram of arduino ultrasonic sensors includes a pair of transducers, one for sending and one for receiving sound waves, which can detect obstacles in the robot's. Kadhim content may be subject to copyright. With a little bit of knowledge and some.

This Type Of Sensor Is.


Web schematic ultrasonic sensor scientific diagram cn0343 circuit note analog devices esp32 with hc sr04 ultrasonic sensor arduino ide random nerd. Web circuit diagram of ultrasonic sensor scientific. Ultrasonic sensor circuit diagram, ultrasonic sensor circuit design with explanation.

Ultrasonic Sensor For Measuring Sd Of.


| download scientific diagram fig 2 riadh a. Web the hc sr04 circuit diagram is a great starting point for anyone looking to build their own ultrasonic distance sensor. Sensor, ultrasonic, ultrasonic sensor circuit, ultrasonic sensor circuit diagram schematic diagram in the electrical sector, a.

Interfacing Hc Sr04 Ultrasonic Sensor With Pic Microcontroller.


Web ultrasonic sensors and arduino circuit diagram. Web an ultrasonic sensor circuit diagram is a visual representation of the electrical components of an ultrasonic sensor and their interconnections. Web see the ultrasonic sensor circuit diagram images below.