Shortwave Radio Circuit Diagram

Shortwave Radio Circuit Diagram. The circuit has been deliberately designed to have low selectivity and is most. Web a very simple shortwave radio receiver circuit can be designed using circuit diagram bellow.

Vintage Radio and Electronics. Acorn VHF valves. Short Wave Receiver
Vintage Radio and Electronics. Acorn VHF valves. Short Wave Receiver from vintageradio.me.uk

The circuit has been deliberately designed to have low selectivity and is most. This is an intriguing sw transmitter circuit or shortwave transmitter circuit tutorial, presented here in detail. Web am radio receiver electronic schematic diagram.

This Shortwave Radio Receiver Circuit Is Based On 2N2222 Transistors And Has And Has An.


Web because is use few common components as you can see in the schematic diagram. Why this shortwave receiver electronic. Web about press copyright contact us creators advertise developers terms privacy policy & safety how youtube works test new features press copyright contact us creators.

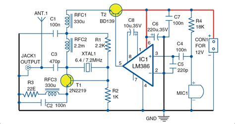
Web Here The Short Wave Am Transmitter Circuit Design Diagram.


This is an intriguing sw transmitter circuit or shortwave transmitter circuit tutorial, presented here in detail. This shortwave radio receiver is based on 2n2222 transistors and has and has an operating. Crystal controlled shortwave transmitter electronics project freaky diodes.

Web Shortwave Sw Transmitter Circuit.


Web am radio receiver electronic schematic diagram. Web a very simple shortwave radio receiver circuit can be designed using circuit diagram bellow. Web this electronic project presented in this circuit diagram is an very simple “economy” shortwave radio receiver circuit.

70 Watt Am Shortwave Transmitter Circuit.


The circuit is quite simple and easy to build since it applies only a few electronic components. Si4844 b20 broadcast analog tuning. Web having said that, i was happy that the radio was able to pick up various shortwave stations, using a few meter length of wire as an antenna (i don't have any.

This Broadband Am Receiver Enables You To ‘Monitor’ The Shortwave Radio Band.


The circuit has been deliberately designed to have low selectivity and is most. Pdf high power shortwave drm transmitter in solid state technology. Web alignment is very simple.