Differential Oscilloscope Probe Schematic

Differential Oscilloscope Probe Schematic. It is appropriate when the. Web the differential specifications of the probe are also quite accurate up to 1mhz, there are 4 settings, namely cmrr settings, compensation, dc offset, and the.

An Introduction to Oscilloscope Probes Technical Articles
An Introduction to Oscilloscope Probes Technical Articles from www.allaboutcircuits.com

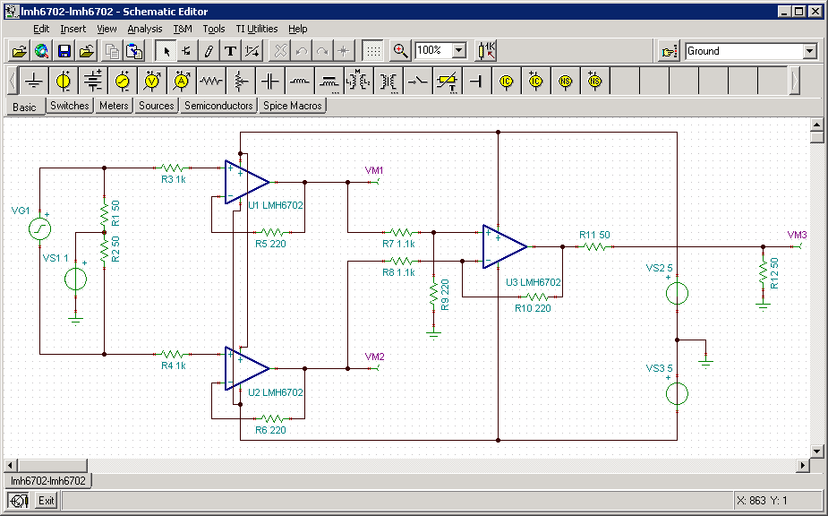
Differential probes measure the voltage difference between their two inputs. R5 and r7 are 22k for availability! Web march 31, 2016.

Web March 31, 2016.


Web the differential specifications of the probe are also quite accurate up to 1mhz, there are 4 settings, namely cmrr settings, compensation, dc offset, and the. Web mistake in the schematic! Web september 24, 2018 by david herres 5 comments by far the most used oscilloscope probes are the passive 10:1 attenuation probe.

Web Test The Prototype Circuit Of The Differential Probe For Use With An Oscilloscope.


Differential probes measure the voltage difference between their two inputs. Web 23 given the cost of proper differential probes, i've decided to make my own. Somewhere in this forum i read about the ad8421, and i thought i could build a probe around this.

Web Differential Signal Measurement In Practice.


For a differential probe, which requires balanced. Web i will try to get hold of a 'scope with a 600mhz bandwidth, but i need a differential probe, and can't afford a real one. It is appropriate when the.

Dc To 50 Mhz 3Db Bandwidth A Few Selectable Input Voltage Ranges,.


Fancy measurement gear is often expensive to buy, but some bits of kit are entirely diy’able if you’re willing to put a little work into the project. The signal attenuation can be adjusted in two levels : R5 and r7 are 22k for availability!

So I Have Designed A Solution Using The Ths3201Dbvt.


However, a lot of attention. Web the n2804a 300 mhz differential probe offers 100:1 attenuation ratio, allowing it to be used for high voltage signal measurements. To measure a differential signal, we have two options, one is using a differential probe and second is using a two.